По поводу поводу удара «Орешника». Многие пишут, что был удар по украинским газовым хранилищам и теперь на Украине не будет газа, всё разрушено. Это не так.
Под газовые хранилища были переоборудованы естественные полости в пласте, образовавшиеся изза того, что в советское время из них выбрали газ. Эти подземные хранилища расположены на глубине от нескольких сотен метров до порядка километра и глубже.
Пишут, что поскольку основная инфраструктура создавалась ещё в советское время с расчётом на ядерную войну, сами продуктивные пласты и объёмы хранения в недрах крайне устойчивы и выдерживают ядерный удар.
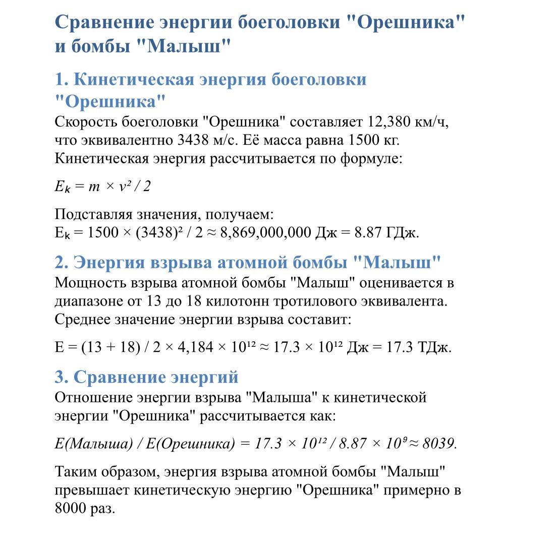
Вольфрамовые болванки, с какой бы скоростью они ни летели, не могут сравниться по поражающему действию с ядерным боеприпасом. На слово можете не верить — расчёт достаточно простой, попросил сынашкольника, он посчитал.
Зачем писать, что мы ударили по газовым хранилищам и вывели их из строя, если даже в сегодняшней сводке Минобороны РФ указывалось:
поражены объекты производства беспилотных летательных аппаратов, которые использовались в ходе террористической атаки.
Позднее уточнили, что удар был нанесён в районе аэропорта Львова и ЛГАРЗ (Львовского государственного авиаремонтного завода).
Гиперзвуковое оружие действительно уникально. То, что у нас оно есть, а у США в полноценном серийном виде до сих пор нет, — очень серьёзный минус для США, учитывая их деньги и возможности. Обратите внимание: несмотря на их ресурсную базу, мы смогли такое оружие создать, а они — нет.
Но примите как данность: ракета нужна прежде всего для того, чтобы доставить средство поражения в место назначения. Не для того, чтобы ударить по врагу металлической болванкой, а для того, чтобы доставить ядерный заряд.
Ни одна металлическая болванка не сравнится по эффекту с ядерным оружием, хоть разгоняй её до 10 Махов, хоть до 100 Махов.
Гиперзвуковое оружие в теории позволяет обойти практически любую существующую систему ПВО за счёт скорости и сложной траектории. Напоминание нашим западным партнёрам о том, что у нас есть такое оружие, а у них нет, для них крайне неприятно.
Что касается газовых хранилищ: разрушить сами подземные ёмкости, расположенные в бывших месторождениях на глубине сотен метров, крайне сложно. Реально уязвима в основном поверхностная инфраструктура — устья скважин, компрессорные станции, подстанции и другие объекты, от повреждения которых работа хранилища может быть временно нарушена, но это не означает «навсегда уничтоженный газ на Украине».
Олег Царёв. Подписаться.





































